“十五五”具身智能机器人虚实融合训练场与Agent协同控制平台可行性研究报告:采用“云-边-端”三层协同架构、核心系统设计...
【项目摘要】本项目构建"虚实融合训练场+Agent协同平台+国产智算底座"三位一体技术体系,突破具身智能在仿真迁移、多机协同等工程瓶颈。采用云-边-端架构,集成高保真仿真(1000+并行)、多智能体协同(延迟<50ms)和全栈信创适配(鲲鹏/海光+国产GPU)。实现10万节点并发、100PFLOPS算力支撑,零样本迁移成功率>95%,端到端延迟<5ms。项目总
本项目通过构建虚实融合训练场 + Agent协同控制平台 + 国产化智算底座三位一体的技术体系,系统性地突破了具身智能在仿真迁移、多机协同、数据治理等方面的工程瓶颈。项目不仅具备明确的技术路径与量化指标,还实现了从底层芯片到上层应用的全栈信创适配,具备极高的战略前瞻性与工程可落地性。其成功实施将为我国具身智能产业提供关键基础设施支撑,推动人工智能与实体经济的深度融合。
【大模型合集】1200余份AI大模型、DeepSeek、智能体、具身智能、AI人工智能、AIGC、ChatGPT资料合集(PPT+WORD+PDF)




一、项目定位与建设目标
本项目定位为国家级具身智能基础设施,旨在构建一个集高保真仿真、多智能体协同、国产化算力底座于一体的虚实融合训练与控制系统。项目面向“十五五”期间具身智能从实验室走向产业化的关键窗口期,重点解决以下核心问题:
-
机器人泛化能力弱
-
多智能体协同效率低
-
高质量训练数据匮乏
-
Sim-to-Real迁移困难
建设目标:
-
构建10万节点并发的虚实融合仿真环境
-
开发基于OpenClaw标准的Agent协同控制平台
-
部署100 PFLOPS(FP16)算力的国产化智算底座
-
实现零样本迁移成功率 >95%,端到端延迟 <5ms,并发Agent ≥100个






二、总体架构与技术路线
项目采用“云-边-端”三层协同架构,以云原生为核心,全面支持国产化信创环境。
1. 技术架构
-
终端感知层:集成轻量级SDK,支持5G/NB-IoT接入
-
边缘计算层:基于KubeEdge实现近场处理与离线自治
-
云端核心层:采用TiDB分布式数据库、Redis集群、Kafka消息队列,支持高并发与强一致性
2. 关键技术选型
-
微服务治理:Spring Cloud Alibaba + Nacos
-
容器编排:Kubernetes + Containerd
-
API网关:APISIX(支持JWT、限流、灰度发布)
-
通信协议:gRPC、MQTT 5.0、WebSocket
-
中间件:RocketMQ、MinIO、SkyWalking



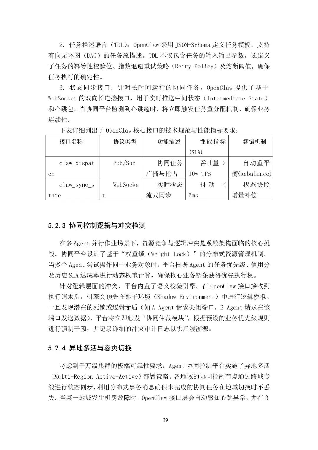
三、核心系统设计
1. 虚实融合仿真训练场
-
高保真仿真环境:集成PBR渲染、多体动力学、有限元分析(FEA),支持1000+并行仿真环境
-
虚实同步:端到端延迟 ≤20ms,支持5000+虚实实体并发
-
异构引擎调度:基于K8s的分布式调度,支持UE、Unity、自研引擎混合编排
2. Agent协同控制平台
-
多智能体协同:基于Raft共识算法实现任务竞价与角色分配
-
OpenClaw协议:统一硬件抽象层,支持异构机器人标准化接入
-
协同总线:基于RocketMQ + 内存网格,协同延迟 <50ms
-
容灾机制:异地多活部署,RTO <3分钟,RPO=0
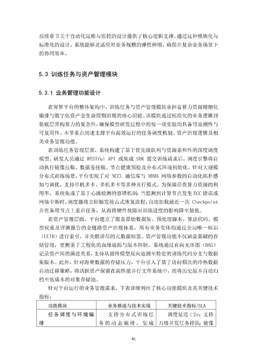
3. 训练任务与资产管理模块
-
任务调度:基于Volcano的Gang Scheduling,支持万级并发任务
-
资产管理:全链路血缘追踪(DAG),支持版本回溯与冷热分层
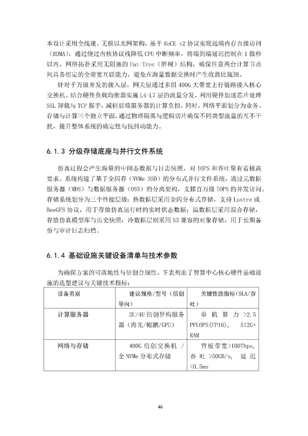
四、基础设施与信创适配
1. 智算中心
-
异构算力:鲲鹏/海光CPU + 国产GPU/NPU,单机算力 >2.5 PFLOPS
-
网络:400G RoCEv2无损网络,端到端延迟 <1μs
-
存储:全NVMe分布式并行文件系统,IOPS百万级
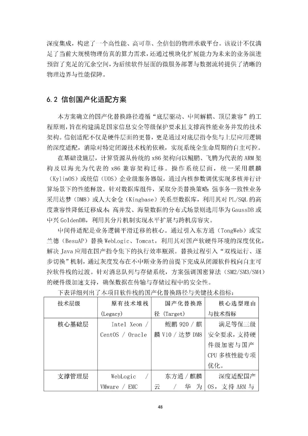
2. 信创适配
-
全栈国产化:麒麟OS + 达梦/GaussDB + 东方通中间件
-
一云多芯:统一管理ARM、LoongArch、x86架构
-
国密算法:SM2/SM3/SM4硬件级加速
五、安全与数据治理
1. 安全体系
-
零信任架构:基于SDP + eBPF微隔离
-
边缘安全:TEE可信执行环境 + mTLS认证
-
终端安全:EDR + DLP + UEBA行为分析
2. 数据治理
-
湖仓一体架构:Iceberg + MinIO + 向量数据库
-
数据生命周期:ODS → DWD → DWS → ADS分层治理
-
隐私保护:差分隐私、同态加密、数据沙箱
六、项目实施与运营
1. 实施路径(36个月)
-
T+2月:基础底座建设,环境就绪
-
T+6月:核心业务开发,数据治理
-
T+8月:性能压测,等保三级认证
-
T+10月:灰度发布,运营移交
2. 运维体系
-
ITSS标准:三级支撑架构(一线/二线/三线)
-
SLA承诺:可用性 ≥99.9%,核心故障响应 ≤15分钟
-
自动化运维:Prometheus + Grafana全链路监控
七、投资与资金筹措
-
总投资:4.85亿元
-
资金来源:自筹40% + 政府补贴30% + 银行贷款30%
-
资金结构:
-
直接工程费:9610万元(85.8%)
-
间接费与预备费:1590万元(14.2%)
-
-
投资重点:软件开发占比 >60%,硬件聚焦信创底座
八、效益与风险
1. 综合效益
-
经济效益:资源利用率提升85%,运维成本下降40%,ROI回收周期18个月
-
社会效益:全栈信创示范,数据安全合规,推动行业标准建设
2. 风险评估与应对
-
技术风险:高并发冲击、异构协议不匹配 → 全链路压测 + 熔断降级
-
数据风险:迁移过程中数据不一致 → 双写双检 + 异步对账
-
安全风险:信创环境性能波动 → 性能基准实验室 + NUMA优化












更多参考:


鲲鹏昇腾开发者社区是面向全社会开放的“联接全球计算开发者,聚合华为+生态”的社区,内容涵盖鲲鹏、昇腾资源,帮助开发者快速获取所需的知识、经验、软件、工具、算力,支撑开发者易学、好用、成功,成为核心开发者。
更多推荐
所有评论(0)