AUTOSAR-AP
从整个AP架构上来看,整个平台划分为不同的功能集群。基于 POSIX标准 的操作系统,例如 Linux 或 QNX。这使得AP可以充分利用丰富的开源生态和强大的计算能力。的底层架构,性能上已无法满足现代高性能计算的需求, eMMC 正在被性能更强的 UFS 和 NVMe SSD 所取代。要求极高,eMMC已经成为整个系统的性能瓶颈。智能座舱和自动驾驶产生的数据量巨大,对存储的。,用于自动驾驶、信息

- 操作系统层:
基于 POSIX标准 的操作系统,例如 Linux 或 QNX。这使得AP可以充分利用丰富的开源生态和强大的计算能力。
- 应用层:
自适应应用:实现具体业务逻辑的软件组件,例如“目标识别”、“路径规划”、“AI视觉算法”等。它们通过标准的ARA接口使用下层服务。
2. AUTOSAR AP 运行时环境:
这是AP的核心,为上层应用提供标准化的服务接口,称为 自适应AUTOSAR运行时环境。从整个AP架构上来看,整个平台划分为不同的功能集群。(注意,功能集群是一个关键的核心概念,理解AP平台的核心要素之一):
- 运行环境,
- 包括了执行管理组件(Execution Management)-负责启动、停止和监控应用进程、
- 状态管理组件(State Management)-管理整个ECU的功能状态(如启动、运行、休眠、关闭)、
- 日志和跟踪(Log and Trace)、
- 内核(Core)、
- 操作系统接口(Operating System Interface)-基于 POSIX标准 的操作系统,例如 Linux 或 QNX。这使得AP可以充分利用丰富的开源生态和强大的计算能力。
- 通信,
- 包括了通信管理(Communication Management)-提供基于 SOME/IP 的通信机制,支持 服务导向架构。服务提供者将自己的功能发布出来,消费者可以动态发现和订阅这些功能,非常适合需要灵活通信的复杂系统、
- 网络管理(Network Management)、
- Time Synchronization(时间同步)
- 存储,包括了持久化组件(Persistency)
- 安全:密码学组件(Cryptography)、接入和鉴权组件(Identity and Access Management)、防火墙(Firewall)
- 安全,包括了平台健康管理组件(Platform Health Management)
- 配置,包括了升级配置管理组件(Update and Configuration Management)、注册组件(Registry)
3. 硬件层:
通常是高性能处理器,如多核CPU、GPU的SoC,用于自动驾驶、信息娱乐等需要大算力的领
诊断,包括了诊断管理(Diagnostic Management)

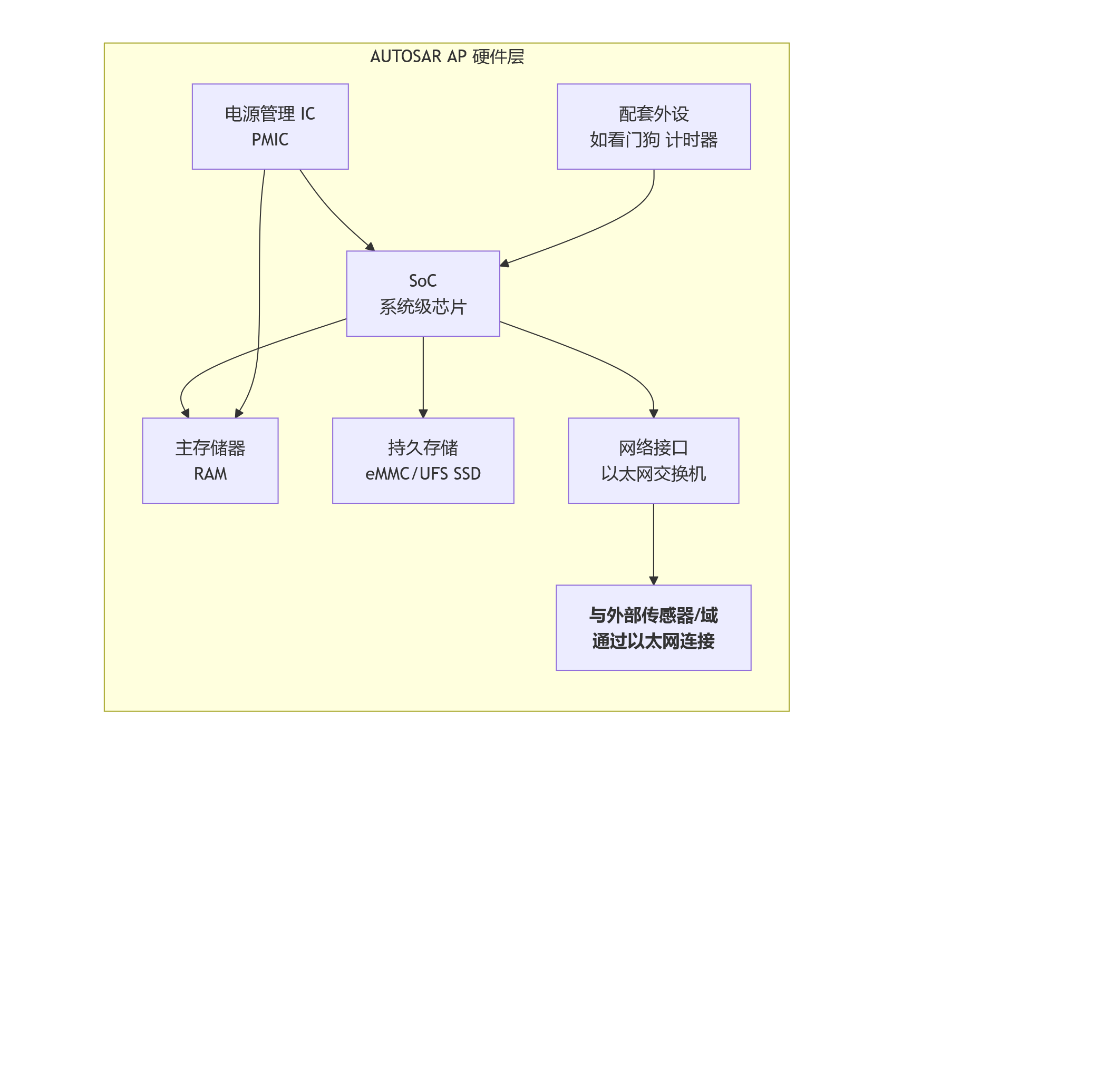
硬件层 图解详细说明
上述简图中的组件共同构成了AP平台的硬件基础:
1. 系统级芯片-这是大脑和心脏
- 高性能 CPU 核心: 通常是 Arm Cortex-A 系列(如A78, A65)或 x86 架构,提供强大的通用计算能力,用于运行复杂的应用逻辑和操作系统。
- GPU: 用于图形渲染(信息娱乐系统)和并行计算(加速AI算法,如感知模型推理)。
- NPU/ISP 等专用加速器:
- NPU 专门为神经网络算法设计,能效比极高,是自动驾驶感知模块的关键。
- ISP 用于处理摄像头输入的原始数据,进行降噪、色彩校正等。
- 集成的高速接口控制器: 如 PCIe, USB, SATA 等,用于连接高速外设。(SATA 是一种用于连接电脑内部存储设备(主要是硬盘和光驱)到主板的标准化接口。你可以把它想象成连接存储设备到电脑主板的“数据高速公路”。它的全称是 Serial Advanced Technology Attachment。PCIe 是一种用于连接电脑内部高性能部件到CPU的超高速、点对点的串行总线标准。几乎所有需要快速访问CPU的部件都通过它连接。它的全称是 Peripheral Component Interconnect Express。)

2. 主存储器
- 大容量 RAM: 通常是 LPDDR4/LPDDR5,容量从几个GB到几十个GB不等。用于存放运行中的程序和数据,满足复杂操作系统和多个大型应用同时运行的需求。
3. 持久存储
- 大容量、高速度的存储设备: 如 eMMC, UFS 甚至 SSD。用于存储操作系统、AUTOSAR AP 软件栈、应用程序以及大量的数据(如高精地图、日志、用户数据)【eMMC 是一个时代的产物,受限于其半双工的底层架构,性能上已无法满足现代高性能计算的需求, eMMC 正在被性能更强的 UFS 和 NVMe SSD 所取代,智能座舱和自动驾驶产生的数据量巨大,对存储的读写速度、延迟和并发处理能力要求极高,eMMC已经成为整个系统的性能瓶颈。】
4. 网络接口
- 高速车载以太网接口(多通道): 这是 AP 平台最重要的通信枢纽。通常通过一个以太网交换机 集成在 SoC 上或作为配套芯片。它用于:
- 连接智能摄像头、激光雷达等传感器。
- 与其他域控制器(如车身域、底盘域)通信。
- 连接网关,实现车云通信。
5. 电源管理
- 复杂的电源管理 IC: 负责为 SoC、内存等各个部件提供稳定、不同等级的电压,并管理功耗状态(如休眠、唤醒),对汽车的功耗和热管理至关重要。
6. 配套外设与基础I/O
- 看门狗定时器: 确保系统在发生软件故障时能自动复位。
- 通用计时器: 提供精确定时。
- 一些基础的 CAN/CAN FD 控制器: 用于与车内传统的 ECU 网络进行通信。
AUTOSAR-AP 的三大核心特点
服务导向 通信
与传统CP平台的“信号导向”不同,AP使用“服务导向”。可以理解为从“广播电台”(信号)变成了“手机APP调用服务”(服务)。服务消费者需要什么功能,就直接向服务提供者请求。这种方式更灵活,更适合复杂的、需要动态交互的系统。
2. 动态更新与灵活部署
应用可以像在智能手机上一样,被动态启动、停止和更新(通过OTA)。这为功能的迭代和升级提供了极大的便利。
3.强大的计算能力
基于高性能处理器和通用操作系统,能够处理海量数据(如传感器数据融合、AI模型推理),这是实现高级别自动驾驶的必 要条件。
总结一下:
AUTOSAR AP 是为汽车“高性能计算域”量身定制的软件框架。它就像给汽车大脑安装了一个现代化的“操作系统”,让复杂的软件功能(如自动驾驶)能够像手机APP一样,灵活、高效、安全地运行和更新。
鲲鹏昇腾开发者社区是面向全社会开放的“联接全球计算开发者,聚合华为+生态”的社区,内容涵盖鲲鹏、昇腾资源,帮助开发者快速获取所需的知识、经验、软件、工具、算力,支撑开发者易学、好用、成功,成为核心开发者。
更多推荐



所有评论(0)